5 月 18 日,“正大杯” 第十五届全国大学生市场调查与分析大赛研究生组与在华留学生组总决赛在贵州大学落下帷幕。大赛由中国商业统计学会主办,吸引全国 1184 所高校、34.2 万名学生参与,历经校赛、省赛初赛和决赛、全国初赛多轮选拔,最终 87 所高校的 146 支团队、726 人晋级全国总决赛答辩环节。
williamhill中国官方网站师生在此次大赛中表现卓越,一举斩获全国一等奖3项、三等奖3项,省一等奖2项、二等奖2项、三等奖2项的优异成绩。与此同时,学校凭借在赛事组织工作中展现出的高效统筹与专业管理能力,荣膺 “最佳院校组织奖”。此次获奖成果不仅刷新了学校在该项赛事中的历史纪录,更充分彰显了学校在实践教学与学科竞赛育人方面的显著成效。

获奖团队师生合影

williamhill中国官方网站“最佳院校组织奖”获奖合影
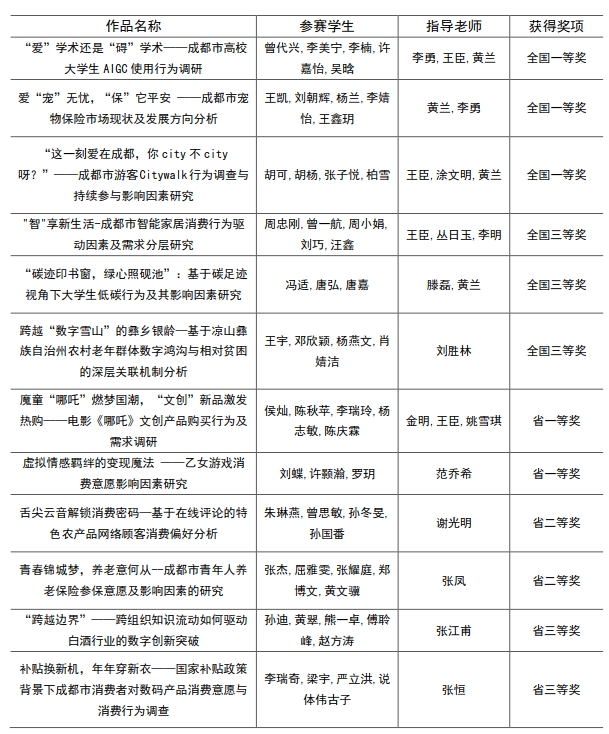
表1 我校在全国大学生市场调查与分析大赛(研究生组)获奖名单

全国大学生市场调查与分析大赛是国内高等教育领域极具权威性的学科竞赛。大赛自2010年创办以来,连续7年位居《全国普通高校大学生竞赛分析报告》竞赛目录前列,是全国一流的公益性专业品牌赛事,也是海峡两岸暨港澳学术引领、政府支持、企业认可、高校师生积极参与的多方协同育人平台。
williamhill中国官方网站构建 “以赛促学、以赛促教、以赛促创” 育人体系,自 2024 年 9 月赛事启动,在研究生院和williamhill中国官方网站李勇院长的统筹带领下,黄兰团队迅速行动,有条不紊地开展大赛筹备工作,专业导师全程指导。参赛团队历经数月打磨,从选题、问卷设计到调研、建模、撰写报告,现场展示各环节精益求精,最终以扎实能力站上全国领奖台。
此次大赛的优异成绩,不仅是williamhill中国官方网站参赛师生努力拼搏的成果,更是学校长期以来重视实践教学、推进学科竞赛育人工作的生动体现。相信在学校的悉心培育与师生的共同努力下,会有更多成信大学子在学科竞赛的赛道上勇立潮头、再创佳绩,为学校高质量发展注入源源不断的青春动能。